Авторы статьи
Материал статьи основан на экспертных комментариях и разборе правовых аспектов деятельности медицинских организаций
Горячев Илья
Команда юридической фирмы «Городисский и Партнеры»
Алексей Ивлиев
Команда юридической фирмы «Городисский и Партнеры»
Страница автора
09.03.2026
Дата публикации
09.03.2026
Дата обновления
5 мин.
Время на чтение
87
Просмотров
Содержание

Юридические аспекты нейминга и брендирования клиник: как защитить бренд в новых реалиях

На пороге 2026 года владельцы медицинских организаций клиник столкнулись с непростой дилеммой. С одной стороны, рынок требует современного, стильного брендинга, нередко с использованием латинских букв и лаконичных названий. С другой, с 1 марта 2026 года вступают в силу изменения в законодательстве, обязывающие дублировать на русский язык всю информацию для потребителей, включая вывески. Возникает резонный вопрос: как совместить требования закона с эффективным позиционированием? Ответ, как это часто бывает, кроется в грамотном использовании инструментов интеллектуальной собственности, прежде всего - товарных знаков.

В современных условиях товарный знак перестал быть роскошью или формальностью. Это необходимое средство защиты и легализации вашего бренда, особенно в свете ожесточающегося контроля за использованием государственного языка.

Почему товарный знак - это краеугольный камень бренда клиники

В мире интеллектуальной собственности царит строгий порядок. Права на разные объекты возникают по-разному. Авторское право (например, на уникальный дизайн интерьера клиники) охраняется с момента создания. А вот для товарного знака - словесного названия, логотипа, слогана - обязательным условием является государственная регистрация в Роспатенте.

Ключевой момент, который мы должны помнить, - это «очистка» прав. У вас должно быть юридическое обоснование для использования любого элемента брендинга.

Для клиник это особенно актуально. Если в оформлении помещения используются уникальные художественные решения, в договоре с дизайнером обязательно должно быть прописано условие о переходе исключительных прав заказчику. А перед выбором названия необходимо провести тщательный поиск по базам Роспатента, чтобы не вторгнуться на чужую правовую территорию.

Товарный знак выполняет две взаимодополняющие функции: защитную и наступательную. Защитная гарантирует, что вы, используя своё обозначение, не нарушаете чужих прав и не получите иск на многомиллионные суммы. С 2026 года ответственность за незаконное использование чужого товарного знака может достигать 10 миллионов рублей за каждый случай или двойной стоимости оказанных услуг.

Наступательная функция даёт вам монополию на использование вашего названия, логотипа или слогана и право запрещать их копирование конкурентам. Именно товарный знак становится юридическим стержнем для построения сети: он ключевой элемент договора коммерческой концессии (франчайзинга), позволяющий передавать права на бренд партнёрам.

Новые правила игры: латиница или кириллица на вывесках

Самый острый вопрос, волнующий сегодня владельцев бизнеса, - это новые требования об обязательном русском языке для информации, предназначенной потребителям. Речь идёт не только о вывесках на фасаде, но и о любых плоскостных конструкциях внутри заведения: рекламных стендах, экранах, указателях.

С марта 2026 года всё это должно быть выполнено на русском языке или сопровождаться равнозначным дублированием. «Равнозначным» означает одинаковое оформление, размер и местоположение. Надпись мелким шрифтом в углу не пройдёт.

Однако из этого правила есть исключение, которое и открывает путь к решению проблемы. Требование о дублировании не распространяется на зарегистрированные товарные знаки. Это создаёт мощный стимул для регистрации: если ваше название на латинице зарегистрировано как товарный знак, вы можете использовать его на вывеске без дополнительного перевода на русский.

Случай произошёл с одной из сетей общественного питания. Компания использовала в рекламных материалах обозначение «HOT» на английском языке без его дублирования на русском. Когда Федеральная антимонопольная служба (ФАС) обратила на это внимание, компания в качестве обоснования указала, что у неё подана заявка на регистрацию данного обозначения в качестве товарного знака.

Однако, этого оказалось недостаточно. ФАС заняла принципиальную позицию: с точки зрения законодательства о государственном языке и рекламе, факт подачи заявки не приравнивается к наличию исключительного права. Подача заявки лишь устанавливает приоритет - дату, с которой начинается отсчёт для экспертизы. Но юридическая сила, позволяющая использовать обозначение (в частности, на иностранном языке без обязательного дублирования), возникает только с даты государственной регистрации товарного знака и внесения его в реестр Роспатента.

Таким образом, в период между подачей заявки и получением свидетельства (который может длиться несколько месяцев) использование латиницы без русского сопровождения остаётся правовым риском и может повлечь претензии контролирующих органов. Этот кейс наглядно демонстрирует, что ссылаться на «будущий» товарный знак при защите от претензий по действующему законодательству - нельзя. Защиту даёт только готовое свидетельство.

Сохранить нельзя потерять: как не лишиться прав на товарный знак

Регистрация товарного знака - важный шаг, но это лишь начало пути. Российское законодательство, как отмечают эксперты, налагает на правообладателя не только права, но и «интеллектуальные обязанности». Одна из ключевых - обязанность использовать свой товарный знак. Более того, использовать его необходимо именно в том виде, в каком он был зарегистрирован в Роспатенте. Это является прямым условием сохранения исключительных прав на этот актив.

Если вы зарегистрировали товарный знак в одном виде, например, с какими-то графическими элементами, но используете товарный знак в другом виде, например, без этих графических элементов, то любое заинтересованное лицо может к вам через три года после регистрации товарного знака прийти и сказать, что им этот товарный знак понравился, и они хотят, чтобы правовая охрана его прекратилась, чтобы зарегистрировать его на себя. Российское право такую возможность действительно предусматривает через механизм досрочного прекращения правовой охраны в связи с неиспользованием.

Эта правовая норма становится особенно актуальной в периоды ребрендинга. Допустим, клиника обновляет свой бренд, меняет название и подаёт заявку на новый товарный знак. В ходе экспертизы Роспатент может выявить «старшие» товарные знаки, сходные с новым обозначением, и отказать в регистрации. В такой ситуации перспективным выходом становится изучение того, как владелец «старшего» знака использует свой актив. Если выяснится, что знак не используется в зарегистрированном виде, можно инициировать против него судебный спор о досрочном прекращении правовой охраны. Подобные споры рассматривает Суд по интеллектуальным правам, и сложившаяся практика по ним уже достаточно обширна.

Эксперты отдельно выделяют риск, связанный с изменением языка обозначения. Суд по интеллектуальным правам даёт чёткую трактовку: использование обозначения на языке, отличном от языка регистрации товарного знака, не позволяет сохранить его правовую охрану в спорах о неиспользовании. Проще говоря, если товарный знак зарегистрирован в кириллице («Клиника»), а компания активно использует его латинский вариант («Clinic»), суд может счесть, что зарегистрированный знак не используется, что грозит потерей прав. И наоборот: если знак зарегистрирован в латинице, а используется кириллическая версия, то риск аналогичен.

В контексте грядущих изменений законодательства о русском языке этот нюанс приобретает стратегическое значение. Для безопасного использования на вывеске названия на латинице без обязательного дублирования с марта 2026 года идеальным решением является наличие товарного знака, зарегистрированного именно в латинском начертании. Это позволит легально применять его в рекламных материалах и на вывесках в оригинальной форме, избегая дополнительных расходов на перевод и дублирование.

Сходство до степени смешения: тонкая грань между законным и нарушением

Один из наиболее сложных и непредсказуемых аспектов в сфере товарных знаков - это определение сходства до степени смешения. Закон запрещает использовать не только точные копии чужих обозначений, но и те, что могут вызвать путаницу у потребителя. Однако оценка этого самого сходства носит крайне субъективный характер и часто различается даже у разных государственных органов, как показали примеры из судебной практики, приведённые экспертами.

Пример 1: «Lactomed» vs «LACTACYD»

Этот кейс наглядно демонстрирует разногласия в оценке. Первоначально Роспатент счёл эти обозначения сходными. Однако суд первой инстанции придерживался противоположной позиции, заявив: «Да нет, вы что, вообще совершенно разные обозначения, ничего общего». Казалось бы, точка поставлена. Но затем суд кассационной инстанции пересмотрел решение и вновь согласился с первоначальным выводом Роспатента о наличии сходства.

Пример 2: «Baby Go» (изобразительный логотип) vs «Baby Go» (словесное обозначение).

Здесь ситуация повторилась. «Сходные, да, сходные, сказали нам суды, но тоже не с первого раза. Потому что ниже стоящие суды почему-то решили, что они не сходные». То есть потребовалось несколько судебных инстанций, чтобы прийти к единому мнению.

Пример 3: Вывеска салона vs зарегистрированный товарный знак.

Ещё один показательный случай связан с вывеской косметологического салона, на которой было написано: «Ногти, волосы, косметика и аксессуары». При этом существовал зарегистрированный товарный знак с практически идентичной фразой. Сходство было очевидным, однако нарушения не нашли. Причина крылась в деталях регистрации: в свидетельстве на товарный знак фраза «ногти, волосы, косметика и аксессуары» была указана в качестве неохраняемых элементов. Таким образом, несмотря на внешнее сходство, правовая охрана распространялась на иные, уникальные элементы знака, которых на вывеске не было.

Почему так происходит и как суд принимает решение?

Верховный суд обязывает судью при рассмотрении вопроса о сходстве подходить к нему с позиции рядового потребителя. Для установления этого мнения стороны часто проводят и предоставляют в суд результаты социологических опросов. Но даже при наличии убедительных опросов возможна ситуация, когда судья может с ними не согласиться, руководствуясь собственным восприятием. Это делает исход подобных споров особенно зависимым от конкретного состава суда и визуального впечатления, которое сложится у судьи.

Вывод для бизнеса: Оценка сходства - это всегда зона высокого правового риска и неопределённости. Одинаковые факты могут быть по-разному истолкованы Роспатентом и судами разных инстанций. Поэтому при выборе нового обозначения критически важно не только провести предварительный поиск, но и оценить потенциальные спорные ситуации с учётом субъективности будущих оценок. Не стоит полагаться на то, что ваша трактовка «очевидного» различия совпадёт с мнением эксперта или судьи.

Что можно, а что нельзя: хвалебные эпитеты и общеупотребимые слова

Многие клиники стремятся заявить о своём лидерстве, используя в названиях или рекламе слова «номер один», «лучший», «лидер рынка». Такие элементы могут быть включены в товарный знак, но обычно в качестве неохраняемой части. Их использование в рекламе подпадает под строгий контроль антимонопольной службы (ФАС).

Законодательство требует указывать критерий, по которому вы что-то объявляете «номером один». Критерий должен быть объективным и сопоставимым. Например, клиника №1 по версии журнала «Здоровье» в 2025 году.

Просто заказать исследование в агентстве - недостаточно. Необходимо чётко прописать в договоре, по какому конкретному параметру (опрос потребителей, оценка экспертов, количество проведённых процедур) проводится исследование. В рекламном материале обязательно делается сноска с указанием источника данных. Слова вроде «самый вкусный» или «лучший» без объективных критериев почти гарантированно привлекут внимание ФАС.

Отдельная история - использование общеупотребимых слов. Регистрация обозначения «косметологическая клиника» для оказания косметологических услуг невозможна, такие слова должны оставаться в свободном обороте. Но даже если слово зарегистрировано, его использование конкурентами в своём обычном словарном значении может не считаться нарушением.

Был прецедент, когда владелец знака, содержащего слово «да», пытался предъявить претензии компании, использовавшей в слогане фразу «сказать “да”». Суд отказал, посчитав, что слово использовано в общеупотребимом смысле, а не для индивидуализации товара.

Вопросы и ответы: разбор частых ситуаций

Владельцам медицинских и косметологических клиник, помимо общих принципов, важно учитывать ряд конкретных юридических нюансов, которые регулярно возникают на практике. Ответы на эти вопросы помогают не только избежать нарушений, но и грамотно усилить правовую позицию бренда.

1. Доменные имена: нужен ли перевод на русский язык?

Вопрос: Если домен сайта написан латиницей (например, klinika.ru), нужно ли переводить его на русский в рекламных материалах, особенно с учётом новых требований законодательства?

Ответ: Нет, доменные имена переводу не подлежат. Это связано с их технической архитектурой - адреса в зонах .ru, .com изначально функционируют только на латинице. Таким образом, вы можете спокойно указывать в рекламе адрес вашего сайта в его оригинальном виде.

Важный стратегический совет: Если словосочетание, входящее в доменное имя (например, "Beauty Clinic"), зарегистрировано в качестве товарного знака именно в латинице, это обеспечивает дополнительную защиту. Такой шаг не только укрепляет права на бренд в цифровом пространстве, но и является оптимальной подготовкой к требованиям об использовании государственного языка, так как зарегистрированный товарный знак в латинице можно легально использовать на вывеске без дублирования на русском.

2. Использование заимствованных терминов в рекламе

Вопрос: Допустимо ли применять в рекламе такие популярные англицизмы, как "чек-ап" или "check-up"?

Ответ: Да, но допустимость зависит от формы написания термина.

  • Транслитерация на русский ("че-кап"): Такой вариант считается допустимым. Слово прочно вошло в профессиональный оборот для обозначения комплексного медицинского обследования, и его использование в кириллице обычно не вызывает претензий.
  • Оригинальное английское написание ("check-up"): В этом случае рекомендуется проявлять осторожность. Чтобы избежать потенциальных претензий о нарушении законодательства о государственном языке, целесообразно сопровождать термин транслитерацией или краткой расшифровкой значения. Например, в рекламном материале можно сделать сноску с пояснением: "*Check-up (чек-ап) - комплексное медицинское обследование". Это демонстрирует соблюдение требований о доступности информации для потребителя.

Важно избегать намеренного искажения написания или создания неофициальных гибридных форм, так как это может быть расценено контролирующими органами как нарушение.

3. Товарный знак как основа для франчайзинга

Вопрос: Усложняет ли наличие зарегистрированного товарного знака оформление договора франшизы (коммерческой концессии)?

Ответ: Напротив, наличие охраняемого товарного знака является не сложностью, а фундаментальным условием для легального построения сети. Именно исключительное право на средство индивидуализации составляет ключевой актив, передаваемый партнёру (франчайзи). Без товарного знака заключение полноценного договора франчайзинга невозможно.

Основные моменты, требующие внимания при оформлении такого договора, носят общий договорной характер и не связаны с самим фактом наличия знака:

  • Определение экономических условий. Размер и порядок выплаты вознаграждения (роялти).
  • Стандартизация качества. Механизмы контроля, обеспечивающие единый уровень услуг во всех точках сети.
  • Объём передаваемых прав. Чёткое описание комплекса объектов интеллектуальной собственности (фирменный стиль, руководства, программное обеспечение), которые получает франчайзи.
  • Условия расторжения. Порядок прекращения использования бренда и конфиденциальной информации.

Ключевое юридическое требование: Договор коммерческой концессии в обязательном порядке подлежит государственной регистрации в Роспатенте. Без этой процедуры он не считается действующим. Наличие зарегистрированного товарного знака делает такую регистрацию возможной и законной.

Таким образом, для владельца клиники, планирующего масштабирование бизнеса, регистрация товарного знака - это не бюрократический этап, а первоочерёдный стратегический шаг, создающий юридический фундамент для будущей сети.

Выводы и рекомендации

Накануне марта 2026 года паниковать рано, но готовиться необходимо уже сейчас. Вот краткий чек-лист для владельцев и маркетологов клиник:

1. Проведите аудит бренда. Проверьте, все ли элементы (название, логотип, слоганы) очищены в правовом поле. Есть ли договоры с дизайнерами о переходе прав?

2. Зарегистрируйте товарный знак. Для защиты латинского названия на вывеске приоритетно регистрировать знак именно в латинице. Процедура сейчас идёт быстрее, чем раньше, но на это нужно время.

3. Используйте знак правильно. Строго в том виде, в каком он зарегистрирован, чтобы избежать риска потери прав из-за неиспользования.

4. Проверяйте сходства. Перед запуском нового названия или рекламной кампании проведите поиск на сходство с существующими знаками, чтобы минимизировать риски судебных споров.

5. Соблюдайте правила для хвалебных эпитетов. Если заявляете лидерство, всегда подкрепляйте это объективными критериями и указывайте источник в рекламном материале.

Товарный знак сегодня - это не просто красивая картинка в свидетельстве. Это стратегический юридический инструмент, который защищает инвестиции в бренд, обеспечивает легальность его использования в условиях новых требований и открывает возможности для масштабирования бизнеса. Внимание к юридическим аспектам нейминга и брендирования перестаёт быть задачей исключительно для юристов - это обязательная часть компетенции успешного управленца в медицинском бизнесе.
Хотите знать больше? Записывайтесь на онлайн курс в Школе Медицинского Бизнеса «ЮРИДИЧЕСКИЙ ЧЕК АП В РАБОТЕ МЕДИЦИНСКОЙ ОРГАНИЗАЦИИ или все о юридической безопасности клиники» Узнать подробнее и зарегистрироваться https://medicalbusinesschool.com/legal_checkap

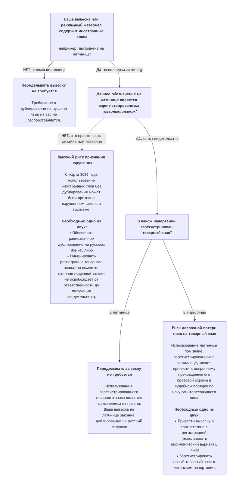
Блок-схема: Нужно ли переделывать вывеску клиники после марта 2026?

Эта схема поможет вам оценить, попадает ли ваша текущая или будущая вывеска под новые требования закона о государственном языке, вступающие в силу с 1 марта 2026 года.

Как читать схему:

  • Двигайтесь по стрелкам, выбирая вариант, соответствующий вашей ситуации.
  • Конечный вывод укажет на необходимые действия или отсутствие рисков.

📖 Словарь терминов

Чтобы вы чувствовали себя увереннее в мире интеллектуальных прав, мы собрали главные термины из статьи и объяснили их простыми словами.

Товарный знак

Юридически защищенное имя вашего бренда. Это может быть слово (название клиники), логотип, слоган или их сочетание. Главное отличие от просто придуманного названия в том, что товарный знак зарегистрирован в государственном реестре Роспатента. Это дает вам исключительное право его использовать и запрещать это делать конкурентам. Проще говоря, это ваше личное имя для бизнеса, которое никто другой без спроса использовать не может.

Неохраняемые элементы

Часть товарного знака, которая не имеет юридической защиты сама по себе. Обычно это общеупотребительные слова или очевидные описания, которые нужны в свободном обороте всем. Например, если ваша клиника называется «Клиника Здоровья + красивый рисунок», то слова «Клиника Здоровья», скорее всего, будут неохраняемыми. Роспатент зарегистрирует знак целиком, но запретить другим клиникам использовать слова «клиника» или «здоровье» в своих названиях вы не сможете. Охраняться будет только ваше уникальное сочетание — например, тот самый рисунок или необычный шрифт.

Досрочное прекращение правовой охраны

Юридическая процедура, в результате которой компания может лишиться прав на свой товарный знак. Главное условие: если знак не использовался в том виде, в котором зарегистрирован, в течение трех лет подряд. Это механизм «очистки» рынка: если вы придумали название, но не открылись под ним, любой конкурент может через суд забрать этот знак себе и зарегистрировать на свое имя.

Сходство до степени смешения

Юридический термин, означающий, что два обозначения (например, название вашей клиники и чужой товарный знак) так похожи, что обычный пациент может их перепутать. Важно: речь не идет о полном совпадении. Достаточно того, что они похожи графически (шрифт), фонетически (звучание) или по смыслу. Оценка всегда субъективна — судья смотрит на них глазами обычного потребителя и решает, возникнет у того путаница или нет.

Исключительное право

Главное имущественное право владельца товарного знака. Означает, что только вы можете использовать свой бренд (размещать на вывеске, в рекламе, в документах) и разрешать это делать другим (например, партнерам по франшизе). Все остальные обязаны получить ваше согласие, иначе их использование будет незаконным.
Понравилась статья?
Мнение авторов
Часто задаваемые вопросы
Другие статьи